新闻与资讯
寻源和采购之间的区别是什么?
2023-05-08
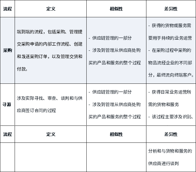
采购是采购和获得持续业务运营所需的货物或服务的端到端过程。采购过程包括许多步骤,包括:
● 识别供应商
● 与供应商进行谈判
● 创建请购单以获得采购批准
● 提交采购订单
● 接收交付的货物
● 向供应商付款
当企业不能自己生产所需的物品,或者将其外包更符合成本效益时,采购过程是必要的。大多数企业依靠合作伙伴和供应商的网络来提供他们所需的货物、公用事业和服务,以维持其业务。
采购寻源是指在正在进行的采购过程中为某一货物或服务寻找供应商的过程。一旦采购部门找到供应商并谈判达成合同,采购部门就可以将该供应商提供给流程中的其他部分。然后,员工可以提交采购申请和采购订单,以获得他们有效运作所需的货物和服务。
什么是寻源?
寻源是指识别、分析和与商品和服务的供应商谈判的最初过程。通常情况下,这些供应商出售的商品和服务是日常业务运营所需要的,商品的定价和质量对运营成功至关重要。
作为更广泛的采购过程的一部分,寻源是建立和维护有效供应链的重要组成部分。尽量降低价格确保成本得到控制,同时要求高质量的货物和服务有助于降低财务风险和提高运营效率。寻源过程的一个关键部分是在这两个因素之间找到适当的平衡:以较低的成本获得高质量的产品。
虽然寻源被认为是一个单一的过程,但它并不是一次性的过程,在谈判达成交易并签署合同后就被移交给采购部门的其他部门。寻源是采购过程中不可或缺的持续组成部分。
什么是战略寻源?
战略寻源将寻源的概念转化为迭代和持续的商业实践。战略寻源是一个持续的过程,企业定期分析其供应商和供应链,确定新的供应商,并重新分配资源。
战略寻源的目标是适应不断变化的市场动态,将风险和成本降至最低,并确保供应链始终尽可能地高效。
为什么你应该在寻源过程中利用购买力
寻源过程的一个关键部分是与供应商谈判以降低成本,同时保持质量。大型企业利用其购买力,以便在采购订单上获得有竞争力的批量定价。然而,即使是中小型企业也可以通过谈判达成良好的交易。长期合同和最低订单量是两个可以用来降低成本的杠杆的例子。
寻源和采购之间的区别是什么?
寻源和采购过程都涉及从企业供应商那里购买商品和服务的方式。虽然这些术语通常被混淆或互换使用,但它们并不相同。以下是它们的区别:

强大的采购管理解决方案
寻源和采购团队都可以受益于8Manage SRM采购管理系统,帮助他们减少组织支出、提高采购流程和供应商管理的效率。
8Manage SRM为企业提供所需的全面功能和灵活性,从而进行有效的寻源和采购。寻源和采购团队可以从收集和分析的数据中获得的洞察力来执行供应商评估和入职,合同管理以及详细的战略采购。
而供应商从成为企业供应链的那一刻起便将成为此优化系统的一部分,从而可以轻松地根据关键绩效指标(KPI)(例如定价,按时交货和购买周期)评估供应商的绩效订单和电子发票,并根据结果进一步完善供应链。
8Manage SRM采购管理系统还是一个可扩展的解决方案,使采购部门能够管理大型运营,而无需增加人员来处理所有移动部件。此外,该系统有助于集中有关正在进行的和历史的寻源和采购流程的所有信息,这样员工就不会浪费时间浏览文档或电子邮件来了解采购活动的状态。这也有助于确保信息不丢失。
当你需要在考虑全局的情况下控制寻源采购到付款流程以及财务部门时,8Manage SRM采购管理系统将是理想的合作伙伴。联系8Manage即可开始免费试用。
推荐文章
2026年项目管理AI智能体趋势:工具、应用案例与未来展望
企业采购舞弊怎么防?用 8Manage SRM 系统构建“反腐”内控防线
纳德拉的大实话:为何90%企业AI沦为“昂贵补丁”?CEOS破局之道
相关阅读
询比价 vs 招投标:区别、流程及中小企业采购策略全解析
2026-02-10
招标反而更贵?揭秘采购成本失控逻辑与8Manage SRM数字化破局之道
2026-02-06
别再手工采购:3 个迹象表明您的企业急需电子采购系统
2026-02-03
电子招标如何降低采购成本?告别超支与繁琐,实现预测性成本管理
2026-01-30
为什么企业降本总是暂时的?打破价格陷阱,构建8Manage SRM端到端采购体系
2026-01-27
下一篇 >
项目进度延误该如何避免和克服?
项目进度延误该如何避免和克服?



















